|
事项名称 |
设置大型户外广告及在城市建筑物、设施上悬挂、张贴宣传品审批 |
||
|
事项类型 |
行政许可 |
法定期限 |
30个工作日 |
|
权力来源 |
法定本级行使 |
承诺期限 |
10个工作日 |
|
实施机关 |
扶风县住房和城乡建设局(县城市管理执法局) |
咨询电话 |
0917-5213751 |
|
责任科室 |
住房和城市管理股(城市管理执法股) |
监督投诉电话 |
0917-5227528 |
|
办事对象 |
公民、法人或其他组织 |
办理地点、时间 |
扶风县城新区周礼路冠森3号楼303室/法定工作日8:00-12:00,14:00-18:00;夏季7-8月,下午15:00-18:00 |
|
申报条件 |
单位或个人因需要在城区内设置户外广告、霓虹灯,张贴、张挂宣传品 |
||
|
办理材料 |
1、申请文件;2、申请人身份证明(申请人为个人的,提供身份证;申请人为企业法人或组织的,提供企业营业执照、组织机构代码证);3、拟设置地点示意图;4、提交广告设置前或张挂(张贴)前的现状环境的彩照(整体及局部照片);提供对现状环境的设计效果彩图(照);5、场地使用权证明(如房屋产权证、租赁合同等);6、其它需要提供的资料(户外广告设置涉及相邻关系的,提交同意设置书面协议)。 |
||
|
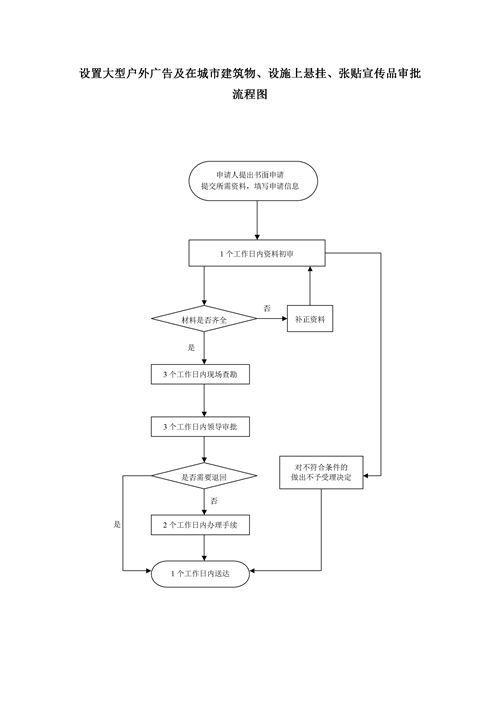
办理流程图 |
见附件 |
||
|
收费情况 |
协议收费 |
||
|
法定依据 |
1、《城市市容和环境卫生管理条例》(国务院令第101号发布,第588号、第676号修订)第十一条:“在城市中设置户外广告、标语牌、画廊、橱窗等,应当内容健康、外型美观,并定期维修、油饰或者拆除。大型户外广告的设置必须征得城市人民政府市容环境卫生行政主管部门同意后,按照有关规定办理审批手续。”第十七条:“单位和个人在城市建筑物、设施上张挂、张贴宣传品等,须经城市人民政府市容环境卫生行政主管部门或者其他有关部门批准。” |
||
|
责任事项 |
1、受理阶段责任:在办公场所公示应当提交的材料;一次性告知补正材料;依法受理或不予受理(不予受理应当告知理由)。 |
||
|
责任依据 |
《中华人民共和国行政许可法》、《城市市容和环境卫生管理条例》(国务院令第101号发布,第588号、第676号修订)、《陕西省城市市容环境卫生条例》(陕西省十届人大第十六次会议通过) |
||
|
事项编码 |
61032400013XK02500 |
||

Copyright ? 2016 www.shjzwc.com All Rights Reserved. 356884.com门户网
陕ICP备12002704号 网站标识码:6103240002
联系我们:0917-5211328